
Ronick Matting Systems specializes in aluminum entrance mats custom-fitted for a variety of industries: including casinos, country clubs, bars, nightclubs, and cabarets. These mats are specifically engineered to enhance safety and cleanliness in high traffic areas, while also augmenting building aesthetics.
Installing a replacement aluminum entrance matting system, at two different entrances, for a casino along the eastern coast of Florida.


In 2016, a casino upgraded their entrance matting system and selected the BaseTread 200 to be installed at their two main building entrances. Chosen for its strength, durability, slip resistance, and convenient roll-up design. The BaseTread 200 is ADA compliant, and can handle 750 lbs per wheel load, making it the ideal entrance solution to support large volumes of foot and wheeled traffic. These mats are specially engineered to create/foster a clean and safe environment by limiting the amount of moisture, dirt, sand, and debris entering a facility.
This large, multi-level casino is located in a beach town on the eastern coast of sunny Florida. Its 109,000 square feet of casino space are home to over 1,000 gaming machines and about 50 table games, live entertainment, plus two food and beverage outlets. This casino is open 24 hours per day and has more than 380 team members. Last year over 1,403,948 patrons visited this establishment.
In 2022, this casino went through a major remodel/rebrand. Ronick was asked to provide a quote for replacement inserts, but in the end the casino opted to do a deep clean of the entire entrance matting system instead. The entrance mat that was installed just 6 years prior was still a royal flush, operating at peak performance, and the design still fit the new building aesthetic.

The BaseTread 200 continues to perform well in the casino, all while contributing to the overall safety, cleanliness, and design aesthetic of this facility. Its combination of durability, strength, and ease of maintenance ensures that customers are starting their experience on the right foot, with lady luck on their side.
Estimated Installation Time: 8 hours with 2 people. The maintenance work was performed over 2 days, the primary entrance was done on the first day, and the side entrance was completed on the second day. It is recommended to perform maintenance during off-peak times when minimal poker players or other casino visitors will be impacted.

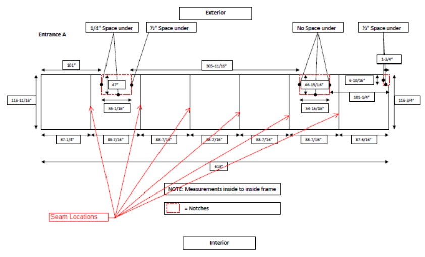
For this project, the team started by removing the existing mat that was being replaced, and they retrofitted the ½” depth of the BaseTread 200 aluminum entrance mat for the casino installation. In order to create a clean, smooth base for the new matting system the existing recess was deep cleaned, and excess debris was removed by scraping off any hardened material on the concrete; sand and rubble fragments were also removed using a broom.
Once the area was prepared, the new aluminum matting system was rolled out flat and positioned into place. The aluminum entrance mat fits securely into the recess, providing a stable, slip-resistant surface that is ready for use.

Aluminum entrance mats proficiently trap sand, debris, and moisture at the door, making them the dealers choice. By preventing these particles from entering the casino it contributes to the cleanliness, overall appearance, and heightened safety for foot and wheeled traffic clientele - especially in high-traffic settings where slip, trip, and fall accidents are more prone to occur.
MonoTuft Heavy duty carpet inserts are like having an ace up your sleeve. The heavy-duty carpet inserts are a blend of polypropylene and nylon, with monofilament fibers. They have a vigorous brushing action that removes debris from the bottoms of shoes and absorbs moisture instantaneously. Perforations in this matting system allow sand, dirt, debris, and moisture to collect in the recess below for future cleaning. Additionally, these carpet fibers are engineered to absorb moisture quickly, preventing water from being trailed throughout the facility.
For this casino entrance, the carpet inserts were carefully selected to maximize both slip resistance and dirt control. The chosen color combination—65% black, %25 brown and 10% gray—was specifically engineered to effectively mask sand, dirt, and debris, that was tracked in from the outside, keeping the entrance looking clean and professional even in high-traffic settings.

One of the main features of this aluminum matting system is the perforations in the matting, which allows dirt, debris, and soilage to collect in the recessed well beneath the carpet. This design not only improves cleanliness but also ensures that debris fragments are contained and easily removed during routine cleaning.
This casino sees roughly 3,850 people daily or 27,000 individuals weekly equating to approximately 335 pounds of debris retained annually in the recess wells of the different casino entrances. This level of dirt retention contributes to a cleaner, safer, and more aesthetically pleasing environment, while also reducing maintenance efforts and improving the overall guest/visitor experience.
Entrance matting isn’t just about taking a gamble at improving safety and cleanliness; having a reliable aluminum entrance mat plays a fundamental role in maintaining a clean and safe environment. According to the Carpet and Rug Institute (CRI), a properly installed entrance mat 15-25 feet in length can prevent 75% to 90% of sand, dirt, and debris from being tracked into a building.
In addition to minimizing dirt, entrance mats also provide substantial cost savings. The International Sanitary Supply Association (ISSA) estimates that businesses can save about $600 in maintenance costs for every pound of debris barred from entering the establishment. This includes savings in cleaning supplies, labor costs, and even the prolonged lifespan of flooring materials.
For casinos and clubs, this not only means a cleaner, safer environment for guests, but also a more cost-effective approach to facility maintenance and enhanced design aesthetics.

1 casino + 2 entrance matting systems + 27,000 customers weekly = 335 pounds of dirt retained each year.
In casinos with large volumes of foot and wheeled traffic, safety and cleanliness are paramount, especially when it comes to the entrance areas. Casinos, nightclubs, and bars see a diverse set of customers and guests from all over the world. Guests wear a variety of footwear and there is a large volume of foot and wheeled traffic, which means that having an entrance mat that is ADA compliant and strong is essential for measuring up to the demands of a popular Florida casino exposed to an array of elements.
One solution that will meet the demands of this casino, and help spin the wheel of good fortune, is the BaseTread200, a long-lasting, ADA compliant, slip-resistant matting system precisely engineered for high-traffic areas.
